虎哥(微信:hugeaitop)
虎哥(微信:hugeaitop)

WeChat (hugeaitop)

B站、腾讯、小红书、抖音 (虎子AI)

self rag

self rag

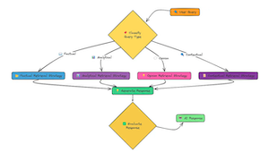
自适应检索增强型RAG系统

我们探索了改进 RAG 的各种方法:更好的分块、添加上下文、转换查询、重新排名,甚至纳入反馈。但是,如果最好的技术取决于所问问题的类型呢?这就是自适应 RAG 背后的想法。 源代码 https://github.com/CrazyAndy/rag-all-techniques/blob/main/app/11_adaptive.py 我们在这里使用四种不同的策略: Factual Strategy: Focuses on retrieving precise fact...

rag基于用户反馈循环

rag基于用户反馈循环

上下文压缩

我们一直在添加越来越多的上下文、相邻块、生成的问题和整个片段。但有时, 少即是多 。

RSE

相关段提取

RAG rerank

语言的相似性不等于相关性

查询转换

将关注点放在查询问题本身上

文档增强

为chunk生成问题,提高文档召回率

context chunk header

如果最高评分的chunk仍然丢失重要信息怎么办